纸条作文高考作文素材,本资料共6.80MB,VIP会员可通过百度网盘转存下载。此“【纸条作文】名家同款·词穷克星-高考作文素材”资料由好课100收集整理。
课程目录(资源合计6.80MB):
【纸条作文】名家同款·词穷克星 ├─ 朱自清之温柔细腻的高级词(30个).pdf [575.81kB] ├─ 余秋雨之灵力充沛的高级词汇(30个).pdf [569.73kB] ├─ 余光中之韵味十足的高级词(31个).pdf [622.51kB] ├─ 勤奋+成长+善良+机遇(40个).pdf [1.42MB] ├─ 梦想+青春+成功+文化(36个).pdf [1.20MB] ├─ 鲁迅震烁古今的高级词(30个).pdf [642.52kB] ├─ 李清照之清丽婉约的高级词(30个).pdf [572.17kB] ├─ 李白之飘逸浪漫的高级词(30个).pdf [638.27kB] ├─ 古风小说同款唯美词汇(69个).pdf [658.49kB]
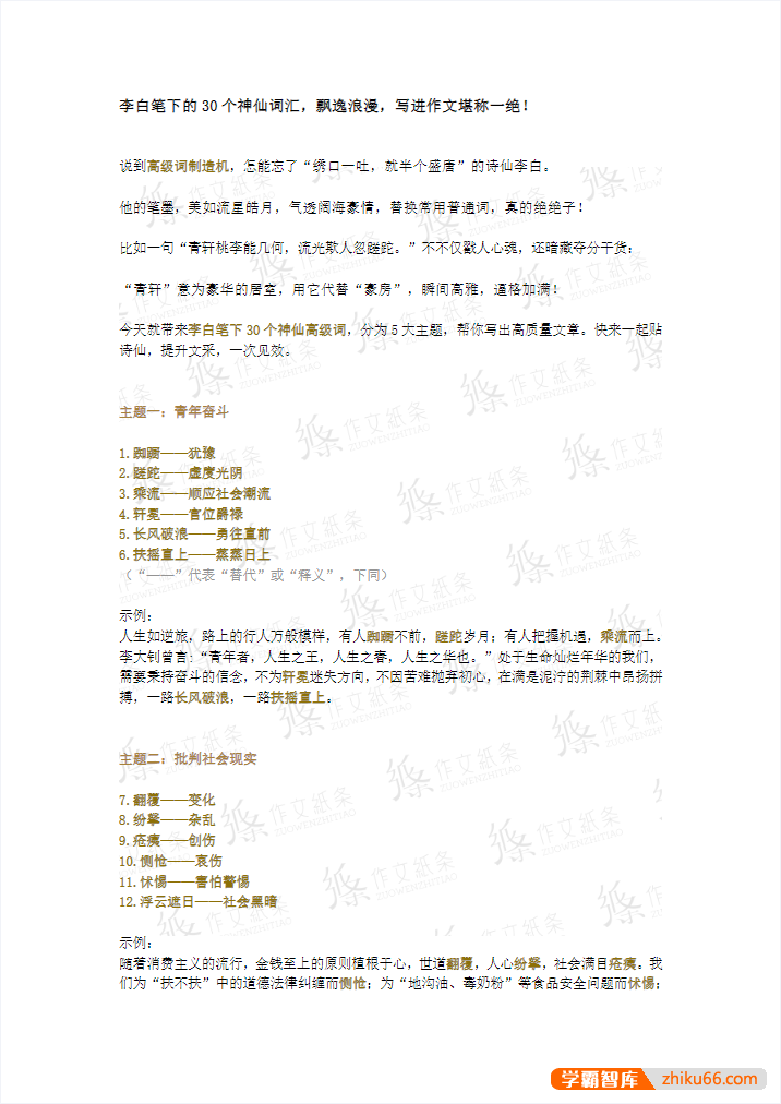
内容截图:

版权声明:
・本站所有资源均来自网友分享及网络收集整理,仅供学习参考,版权归原作者所有!
・若您的权利被侵犯,请邮件告知haoke100@yeah.net,本站将及时予与删除并致以最深的歉意。
・本站所有资源均来自网友分享及网络收集整理,仅供学习参考,版权归原作者所有!
・若您的权利被侵犯,请邮件告知haoke100@yeah.net,本站将及时予与删除并致以最深的歉意。















