从小规划的目的:
至少能上高中不被过早分流,最好能上重点高中
上重点高中后大概率能上 985,211 大学
让孩子以后生活更轻松体面些
中考淘汰的是不规划的父母和不自律的孩子
语文六年级可达到初三水平
数学六年级可达到初三水平
英语六年级可以达到高三水平
初中小四门和物理化学必须在小学提前启蒙
小升初后尽量分入初中尖子班
从小大量泛读加少量精读为作文和更难科目作准备
学习规划资料,本资料共3.91MB,VIP会员可通过百度网盘转存下载。此“各年级学习规划(牛娃手册)PDF文档”资料由好课100收集整理。
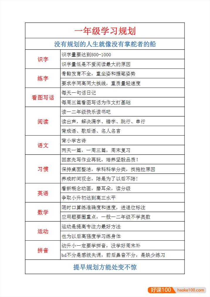
内容截图:


课程目录(资源合计3.91MB):
各年级学习规划(牛娃手册) ├─ 各年级学习规划 牛娃手册 2022-12-12 142955 2.pdf [3.91MB]
・本站所有资源均来自网友分享及网络收集整理,仅供学习参考,版权归原作者所有!
・若您的权利被侵犯,请邮件告知haoke100@yeah.net,本站将及时予与删除并致以最深的歉意。















